Transactions Overview
The Transactions Overview page lets you view the progress of the transactions.
Filtering

You can search for either Sent or Received transactions for one or more counterparties between a date range.
Using the Quick search function limits the results for a faster response. However, if you choose to use the Full Search, the search will scan through all results. Please note that this may take some time. In the event your Quick search is too large you may receive a warning message.

Search Results
Search results are either in the form of a tree view or a Sunburst view.
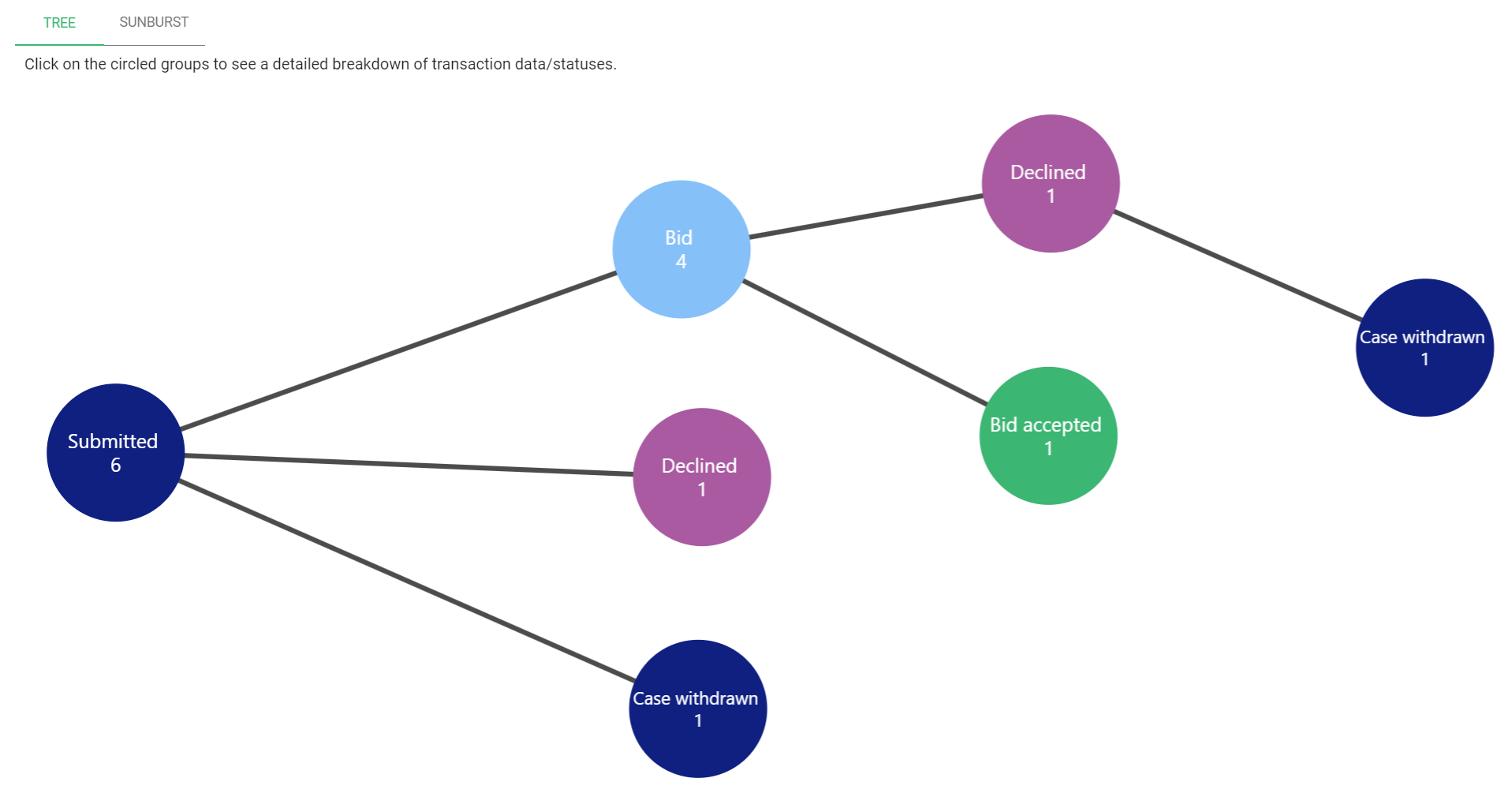
Tree view

If you click on any of the circled groups, you can view a detailed breakdown of the transaction data and statuses. The circled groups display the accurate sequence of when a transaction case was submitted, and its progress through the process along with a count of the number of transactions in each group.

The details page displays a comprehensive table of all the transactions associated with the group.
- This Group: All Transactions in this group. So for the Submitted circled group, this is where all the transactions that are or have been case-submitted are.
- With Last Event: For the Submitted circled group, the last event is Case Submitted and all transactions in this group are with the last event the same as the selected group.
- Event Name: For the Submitted circled group, this would be called Case Submitted. Transactions where the last event is Case submitted. These transactions may or may not be in the circled group.
Sunburst
The Sunburst chart is a useful tool to present data that follows a hierarchical structure. It represents information in a round format that is similar to a pie chart. Each section of the chart represents a different level or category in the data set, and you can interact with each section by clicking on it. By clicking a segment, you can show or hide its sub-segments, which gives you a flexible way to explore the data.

